
不少电路工程方面的学生不知道protel99se软件是什么,有什么用,其实这款软件是专为PCD设计提供服务的,下面小编就为大家带来了protel99se软件详细介绍,想要了解的朋友快来一探究竟吧。
【protel99se安装使用相关介绍】【安装步骤】
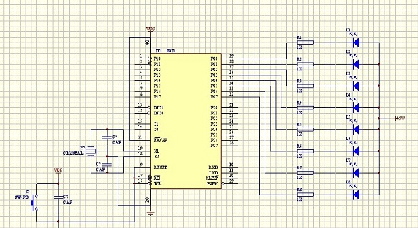
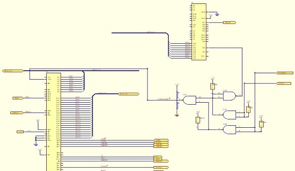
protel99se软件介绍:1、protel99se是一款专业的电路板设计软件。
2、它拥有上手简单、界面友好、功能强大等特点。
3、我们可以使用它对原理图、印制电路板、PCB板等图纸进行设计。
4、它最多可以支持设计32个信号层,16个地电层,16个机械层,是目前最好的软件之一。
5、这款软件主要由两个部分组成,分别为电路原理图设计(Advanced Schematic)和多层印刷电路板设计(Advanced PCB)
6、而其中的电路原理图设计又可以分为电路图编辑器(Schematic)和元件库编辑器(Schematic Library)
相关文章:快捷键大全 | 使用教程
以上就是protel99se软件详细介绍了,总的来说这款软件对于相关行业人士来说非常的不错,感兴趣的朋友直接在本站下载安装到它。喜欢的话就来关注一下怒虫攻略吧。
以上就是protel99se软件详细介绍的全部内容,望能这篇protel99se软件详细介绍可以帮助您解决问题,能够解决大家的实际问题是怒虫攻略一直努力的方向和目标。