
阴阳师黄金夜航黄金阁是活动副本的最后一关,如何通关相信大家也都很想知道,下面小编就为大家分享阴阳师黄金夜航黄金阁26s通关阵容,感兴趣的玩家快来一起看看吧!
阴阳师黄金夜航黄金阁26s通关阵容推荐
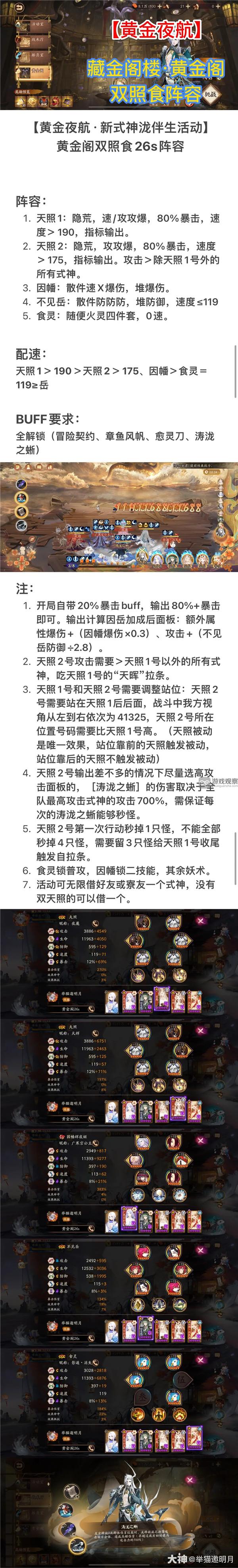
1、阵容
天照1:隐荒,速/攻攻爆,80%暴击,速度>190,指标输出。
天照2:隐荒,攻攻爆,80%暴击,速度>175,指标输出。攻击>除天照1号外的所有式神。
因幡:散件速X爆伤,堆爆伤
不见岳:散件防防防,堆防御,速度≤119
食灵:随便火灵四件套,0速。
2、配速
天照1>190>天照2>175、因幡>食灵=119z岳
3、BUFF要求
全解锁 (冒险契约、章鱼风帆、愈灵刀、涛拢之蜥)